Domestic Transport Procedure

To prevent further spread of injurious plant pests already existing in the country, domestic movement of plants, planting materials, plant products and other articles capable of harboring plant pests via seaport, airport, and by land are regulated in accordance with existing domestic plant quarantine laws and regulations.
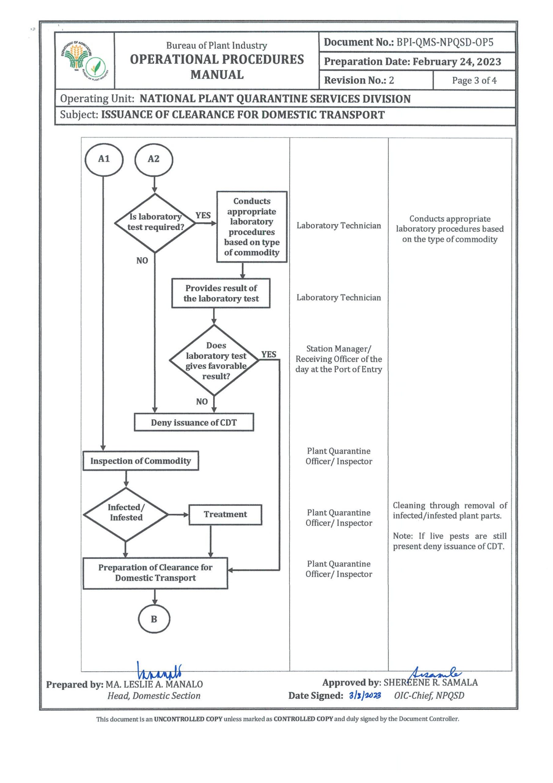
National Plant Quarantine Services (NPQS) shall issue Clearance for Domestic Transport  (CDT) of Plants/Planting Materials/Plant Products within the country to ensure that injurious plant pests, primarily the regulated non-quarantine pests will not be introduced to other provinces and regions of the country. PQO and PQI shall stringently inspect the commodity/consignment and apply appropriate phytosanitary measures, if necessary, before allowing transport to another region or province.